“外周炎症升高,却扫不到脑内病灶,抑郁到底藏在哪里?”——答案或许藏在颅骨与脑膜之间一条被忽视的血管通道里。
导语:“外周炎症升高,却扫不到脑内病灶,抑郁到底藏在哪里?”——答案或许藏在颅骨与脑膜之间一条被忽视的血管通道里。
外周炎症信号如何透过脑膜改写情绪?靶点锁定IFN-1
临床精神科把中性粒细胞与淋巴细胞计数比值(NLR)>3视为难治性抑郁的“红灯”,但把这群细胞用PET/MRI来扫,却始终扫不到脑实质内的落点。传统假说认为它们卡在微血管或穿越血脑屏障后才致病,可尸检与活体影像均未捕获明确浸润,导致抗炎策略只能“隔靴搔痒”。更棘手的是,现有抗抑郁药对炎症亚型应答率低,而广谱免疫抑制剂又担心感染与肿瘤双重风险。临床急需一条既能让中性粒细胞“显形”,又可被精准阻断的通路。
中性粒细胞究竟在何处、以何种信号与抑郁症状握手?既往研究止步于外周血计数或脑匀浆蛋白,忽略了颅骨骨髓-脑膜这一解剖捷径,也未曾把1型干扰素(IFN-1)从众多细胞因子中单独拎出。缺乏空间分辨的免疫图谱,让任何干预都像在暗室里拆炸弹。

2025 年 9 月Nature Communications发表题为“Chronic social defeat stress induces meningeal neutrophilia via type 1 interferon signaling in male mice”的文章,作者把目光从实质移向软脑膜,首次提出“颅骨骨髓-脑膜-IFN-I-中性粒细胞”四级通路,并以1型干扰素受体(IFNAR)阻断抗体验证其可逆性,为炎症相关抑郁提供了可药物化的干预节点。
慢性社交挫败叠加多模态追踪,如何锁定颅骨来源的中性粒细胞?
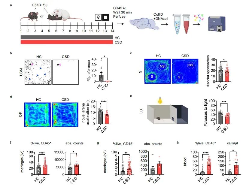
本研究是一项多队列、跨模态小鼠实验,旨在解析慢性社交挫败(CSD)诱导抑郁样行为的脑膜免疫机制。共纳入8–10周龄C57BL/6J雄鼠及LysM-GFP转基因雄鼠,随机分为Home Cage(HC)、CSD、CSD+IFNAR阻断抗体、CSD+同型IgG等组。CSD模型采用14天连续社交挫败,期间每3天腹腔注射0.5 mg IFNAR抗体或对照IgG。主要评价指标为抑郁样行为(尿标记、社交互动、旷场、明暗箱)及脑膜、血液、颅骨骨髓免疫细胞动态;次要指标包括单细胞转录组(scRNA-seq)、组织透明化三维成像、趋化因子浓度及MHCII表达量。
IFN-1驱动颅骨→脑膜中性粒细胞迁移,阻断IFNAR即逆转抑郁
图1显示,CSD后14天,脑膜非血管中性粒细胞增加1.3倍,血液中性粒细胞暴涨5.6倍;行为上社交互动下降50%,尿标记减少90%。
野生雄鼠在尿标记实验(USM)中标记次数下降90%(U=13,P<0.0001),社交互动时间缩短50%(U=323,P=0.011),旷场中心穿越减少65%(U=65,P<0.0001),明暗箱跨区减少60%(U=38,P=0.0007),而约30%个体保持SI quotient≥2的“抵抗”状态。作者指出,此行为谱为后续免疫-行为关联提供了分层依据。

注:a.CSD小鼠在第10-13天接受行为测试,第14天取材;b.CSD诱发预期的性快感缺失,粉色箭头指示雌性刺激尿液,蓝色箭头示雄性测试鼠的代表性尿迹;c.CSD诱发社交快感缺失,热图显示动物轨迹,红色表示停留时间更长区域;d、e.CSD诱发焦虑样行为;f.CSD导致脑膜非血管中性粒细胞百分比显著增加(非配对t检验,*p=0.038,t=2.2,df=22,95% CI[128.4,4107]);g.脑膜血管内中性粒细胞百分比显著增加(非配对t检验,**p=0.0024,t=3.1,df=94,95% CI [0.24,1.08]);h.血液中性粒细胞绝对计数显著增加(非配对t检验,*p=0.021,t=2.6,df=17,95% CI[11.6,122.8])。
图1 慢性社交挫败应激后,脑膜中性粒细胞增多并伴随抑郁样行为改变
急性1天挫败仅使血液中性粒细胞升高5.6倍(P<0.0001),脑膜未见显著变化;累积14天后,脑膜非血管中性粒细胞比例增加1.3倍(图1f,*p=0.038),绝对计数同步上升;而血液峰值在4h内出现,提示两区室动力学解耦(图1f-h、图2)。证明脑膜成为中性粒细胞“滞留池”,而非简单外周溢出。

注:a.左侧为急性vs慢性应激时间轴示意图,右侧为脑膜中性粒细胞仅在第14天显著升高;B.左侧为停止CSD后的恢复时间轴,右侧为脑膜中性粒细胞在16-24h仍显著高于HC,而血液在8h即恢复至基线。
图2 慢性而非急性社交挫败应激提升脑膜中性粒细胞
LysM-GFP组织透明化显示,颅骨-脑膜血管通道内GFP+细胞密度在CSD组增加2倍(t=2.4,P=0.049),通道总数无差异,说明招募增强而非通道新生(图3g-i)。图4b进一步用无监督聚类表明,脑膜与颅骨骨髓中性粒细胞转录组高度相关(r=0.83,FDR=0.0005),而与血液弱相关,支持“颅骨直接供源”假说。

注:a-f采用LysM-GFP小鼠验证;e.CSD组脑膜LysM-GFP⁺细胞总数显著升高;f.CSD对整体有主效应(*p=0.043,F(1,23)=4.6);g-i.颅骨-脑膜通道内LysM-GFP⁺细胞数显著增加(*p=0.049,t=2.4,df=7),通道总数无差异。
图3 CSD应激使颅骨骨髓-脑膜通道内LysM⁺髓系细胞数量增加

注:a.CSD应激后C57BL/6J小鼠全身多处中性粒细胞水平升高;b.使用a中数据的无监督层次聚类表明,颅骨骨髓和胫骨骨髓中的中性粒细胞与脑膜非血管中性粒细胞水平高度相关,但与血液中性粒细胞无显著相关。
图4 CSD导致全身中性粒细胞普遍升高
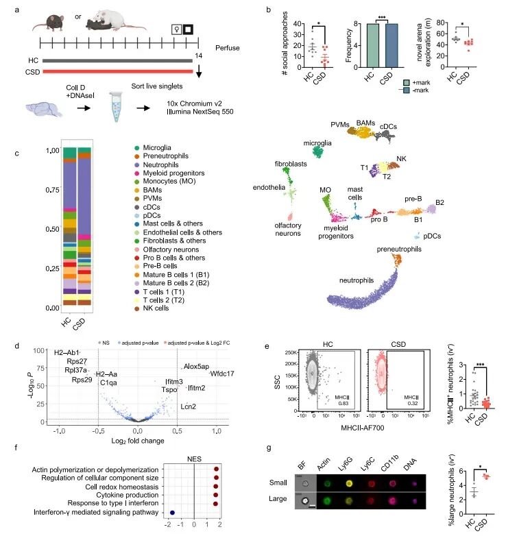
scRNA-seq鉴定20个免疫细胞簇,中性粒细胞簇在CSD组占比显著升高;其IFITM2/3表达上调4倍,MHCII(H2-Ab1)下调2.3倍,GSEA示“type 1 IFN response”富集(NES=2.1,FDR=0.002)(图5c-f)。这些细胞呈“低抗原呈递、高IFN-1响应”的成熟亚群,可能加剧局部炎症。

注:a.取样时间轴;b.行为分层后选取代表性小鼠;c.中性粒细胞比例在CSD 组升高;d.CSDvsHC中性粒细胞差异基因(IFITM2/3上调,MHCII下调);e.脑膜中性粒细胞MHCII表达下降2.3倍;f.细胞大小与细胞骨架相关通路富集;g.CSD组脑膜“大型”中性粒细胞比例增加3倍。
图5 脑膜组织的单细胞RNA测序验证CSD中性粒细胞增多
CSD+anti-IFNAR组在USM 中标记恢复至 HC 水平(U=36,P=0.014),旷场中心穿越回弹(t=2.2,P=0.046);脑膜非血管中性粒细胞降低至基线(t=2.2,P=0.048),而B细胞缺失未被拯救,提示行为改善特异于中性粒细胞迁移(图6)。说明系统性IFNAR抗体未入脑,却通过外周-脑膜轴即可起效,为临床干预提供可行窗口。

图6 IFNAR阻断可改善CSD应激相关的行为快感缺失并阻止脑膜中性粒细胞积聚
总结
本研究首次将颅骨骨髓、脑膜、IFN-1信号与抑郁行为连成完整因果链,慢性社交挫败→IFN-1↑→颅骨骨髓成熟中性粒细胞经血管通道迁入脑膜→MHCII下调、促炎表型→社交回避与焦虑。IFNAR可在不修复B细胞缺失的情况下逆转行为缺陷,为炎症相关抑郁提供了可靶向的“外周-脑膜”干预窗口,也许不久的将来,通过免疫调控就能让大脑摆脱压力炎症。
参考文献
Kigar SL, Lynall ME, DePuyt AE,et al. Chronic social defeat stress induces meningeal neutrophilia via type I interferon signaling in male mice. Nat Commun. 2025 Sep 1;16(1):8153. DOI: 10.1038/s41467-025-62840-5.
“医学论坛网”发布医学领域研究成果和解读,供专业人员科研参考,不作为诊疗标准,使用需根据具体情况评估。
copyright©医学论坛网 版权所有,未经许可不得复制、转载或镜像
京ICP证120392号 京公网安备110105007198 京ICP备10215607号-1 (京)网药械信息备字(2022)第00160号