肥胖真的只是“多吃少动”的结果吗?临床上我们常见到这样的困境:有些人饮食相似,却更容易发生脂肪堆积、代谢紊乱甚至糖尿病。传统的解释往往停留在能量摄入与消耗的平衡,但越来越多证据显示,脂肪组织的扩张能力、脂滴的动态调控以及细胞膜脂质的构成都可能是决定个体易感性的关键环节。这一视角为我们理解肥胖及代谢病的根源提供了全新的切入口。
导语:肥胖真的只是“多吃少动”的结果吗?临床上我们常见到这样的困境:有些人饮食相似,却更容易发生脂肪堆积、代谢紊乱甚至糖尿病。传统的解释往往停留在能量摄入与消耗的平衡,但越来越多证据显示,脂肪组织的扩张能力、脂滴的动态调控以及细胞膜脂质的构成都可能是决定个体易感性的关键环节。这一视角为我们理解肥胖及代谢病的根源提供了全新的切入口。
肥胖与胰岛素抵抗:
脂肪组织可塑性如何影响代谢健康,
饮食因素在其中扮演何种角色
肥胖及相关代谢性疾病已成为全球性的公共卫生挑战,其核心病生理机制涉及脂肪组织的异常扩张与功能紊乱。脂肪组织的可塑性,即其适应能量过剩或亏缺的能力,在维持代谢稳态中起着关键作用。近年来,研究者们逐渐认识到,脂肪组织扩张能力下降是导致胰岛素抵抗和代谢综合征的关键因素,而非肥胖本身。尽管目前的研究已揭示了脂肪组织扩张能力与遗传和环境因素的关联,但在分子水平上,如何将饮食中的脂肪酸代谢与脂肪组织的可塑性联系起来仍是一个未解之谜。现有的治疗策略,如生活方式干预和药物治疗,主要集中在控制体重和改善胰岛素敏感性,但这些方法往往无法从根本上恢复脂肪组织的正常功能。因此,深入探索脂肪组织扩张能力的分子调控机制,对于开发更有效的治疗策略具有重要意义。

在这一背景下,2025年6月,Nature Metabolism杂志发表了一篇题为“Dietary control of peripheral adipose storage capacity through membrane lipid remodelling”的研究文章。该研究聚焦于饮食中脂肪酸组成如何通过膜脂质重塑影响脂肪组织的储存能力,揭示了PPARγ-LPCAT3轴在这一过程中的关键作用,为理解饮食与脂肪组织功能之间的分子联系提供了新的视角。研究不仅阐明了n-6多不饱和脂肪酸(n-6PUFAs)在脂肪组织扩张中的重要性,还提出了通过饮食干预调节脂肪组织可塑性的潜在策略,为开发针对肥胖和胰岛素抵抗的新疗法提供了重要的分子靶点。
PPARγ-LPCAT3轴:
饮食中的n-6多不饱和脂肪酸如何调控脂肪组织扩张
本研究是一项综合性的基因与饮食干预研究,旨在深入探究饮食中的脂肪酸如何通过膜脂质重塑影响脂肪组织的扩张能力。研究精心设计,纳入了野生型(WT)和Lpcat3基因敲除(AKO)小鼠,分别喂食三种不同的高脂肪饮食(HFD):标准HFD、富含饱和脂肪酸的HFD(HFDsfa)和富含n-3多不饱和脂肪酸的HFD(HFDn-3)。所有小鼠在实验开始时均为8-10周龄,实验持续10周,确保足够的时间观察脂肪组织的变化。样本纳入筛选基于小鼠的基因型和饮食分组,每组小鼠数量经过精心计算,以确保统计分析的可靠性。具体而言,HFD组的WT小鼠有42只,AKO小鼠有40只;HFDsfa组的WT小鼠有39只,AKO小鼠有38只;HFDn-3组的WT小鼠有40只,AKO小鼠有37只。这种分组方式不仅考虑了基因型的差异,还考察了不同饮食成分对脂肪组织扩张的影响。
在实验过程中,主要评价指标涵盖了脂肪组织重量、脂肪细胞大小、脂质组学分析以及胰岛素耐受性测试。通过EchoMRI技术精确测量小鼠的脂肪质量,H&E染色和脂滴直径测量直观地展示了脂肪细胞的大小变化。脂质组学分析则通过质谱技术深入剖析脂肪组织中的脂质成分,揭示了Lpcat3基因敲除对膜脂质重塑的具体影响。胰岛素耐受性测试则评估了小鼠的胰岛素敏感性,为理解脂肪组织扩张与代谢健康之间的联系提供了重要依据。此外,次要评价指标包括肝脏脂肪含量、血液中甘油三酯水平和能量消耗,这些指标从不同角度全面评估了脂肪组织扩张对整体代谢的影响。通过间接热量测量法评估小鼠的能量消耗,进一步揭示了脂肪组织扩张与能量代谢之间的复杂关系。
PPARγ-LPCAT3轴,
饮食n-6多不饱和脂肪酸驱动脂肪组织扩张
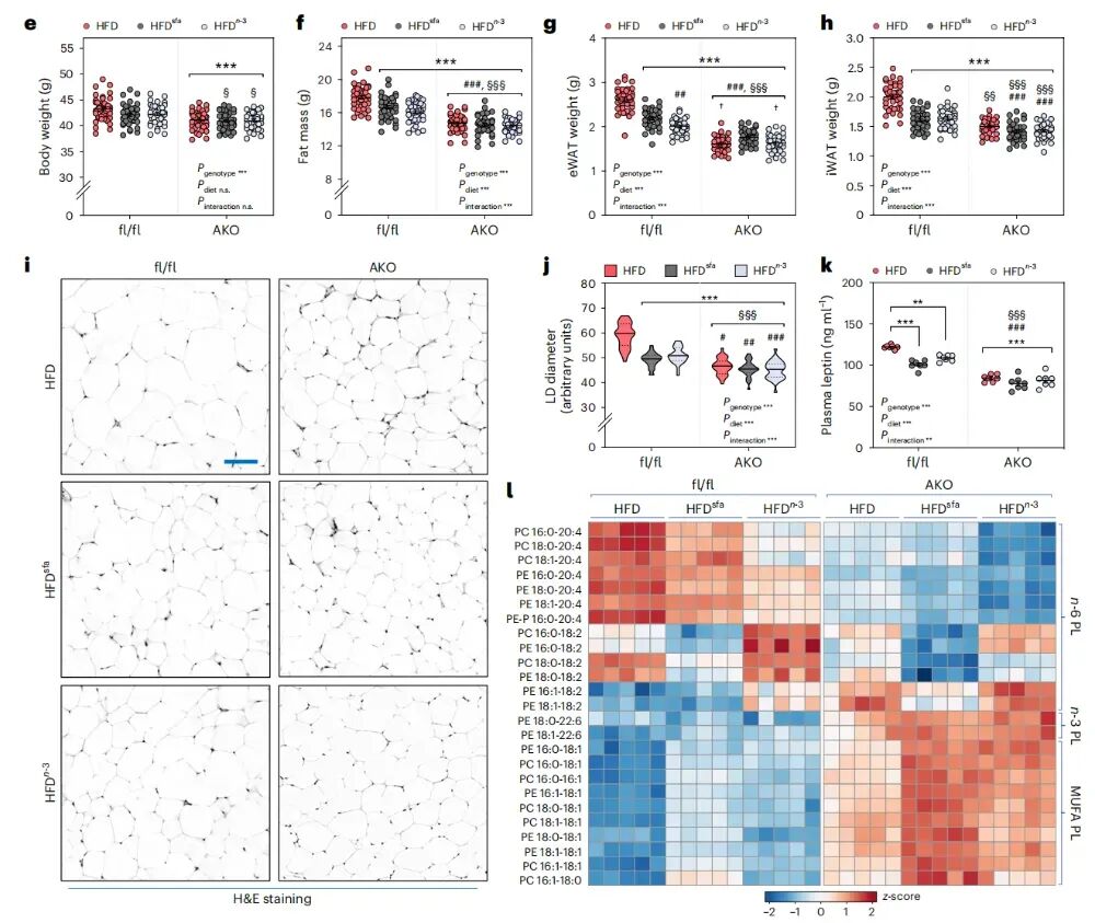
本研究揭示了PPARγ通过转录调控LPCAT3,从而影响脂肪组织的扩张能力。LPCAT3是一种内质网驻留的O-酰基转移酶,能够将饮食中的n-6多不饱和脂肪酸(n-6PUFAs)富集到膜脂质组中。在高脂肪饮食(HFD)喂养的小鼠中,降低膜n-6PUFA水平会导致脂肪组织扩张异常、异位脂肪沉积和胰岛素抵抗。具体表现为,HFD喂养的Lpcat3 AKO小鼠脂肪质量显著下降(图1f)、脂肪细胞大小缩小(图1i-j),且血浆瘦素水平升高(图1k)。脂质组学分析进一步显示,Lpcat3基因敲除(AKO)小鼠的脂肪细胞中,n-6PUFA水平显著降低,而单不饱和脂肪酸(MUFA)水平增加(图1d)。这些脂质组成变化使得脂肪细胞中脂滴变小,其表面更易受到脂解酶作用,从而加速脂肪分解。

注:18周龄正常饲料(NCD)喂养的Lpcat3AKO小鼠与对照组相比的分离部分。(e, f)18周龄对照组和Lpcat3AKO小鼠在高脂饮食(HFD,n=42, 40)、饱和脂肪酸高脂饮食(HFDsfa)或富含n-3脂肪酸高脂饮食(HFDn-3)喂养10周后的体重(e)和EchoMRI脂肪量分析(f)。(g, h)对照组和Lpcat3AKO小鼠在HFD、HFDsfa或HFDn-3(n=38, 37)喂养10周后的附睾白色脂肪组织(eWAT, g)和腹股沟白色脂肪组织(iWAT, h)湿重。(i)iWAT切片的重标尺H&E染色图像(比例尺=100µm);(j)每个切片五个不重叠视野下脂滴(LD)直径的定量分析。
图1 膳食n-6多不饱和脂肪酸通过PPARγ–LPCAT3轴增强白色脂肪组织的可塑性
LPCAT3活性缺失,
脂滴表面重塑决定脂滴大小
研究进一步探讨了LPCAT3活性如何通过调控脂滴大小影响脂肪组织扩张。结果显示,LPCAT3活性缺失导致脂肪细胞中脂滴显著缩小,而这一现象与脂滴表面脂质成分改变密切相关。脂质组学分析表明,Lpcat3 AKO小鼠的脂肪细胞中,n-6PUFA富集的磷脂酰乙醇胺(PE)和磷脂酰胆碱(PC)显著减少,而MUFA富集的PE和PC则增加(图1d)。这种脂质构成的变化导致脂滴表面稳定性下降,更易被脂解酶作用,从而促进脂肪分解并缩小脂滴体积(图1i-j)。此外,研究还发现,LPCAT3活性缺失使脂滴相关蛋白表达增加,例如ATGL和CGI-58,这一变化进一步增强了脂滴的脂解作用(图7e-f)。
代谢适应性增强,
脂肪分解与脂肪合成循环共存
尽管Lpcat3 AKO小鼠在高脂肪饮食下表现为脂肪组织扩张受限和胰岛素抵抗,但长期喂养却显示其对肥胖具有一定抵抗性。这种现象可能源于脂肪组织内脂肪分解与脂肪合成循环的增加,从而提升了整体能量消耗。实验数据显示,Lpcat3 AKO小鼠的脂肪组织中脂肪分解率显著升高,甘油和非酯化脂肪酸(NEFA)在基础和β-肾上腺素激活状态下均升高约3–5倍(图3a)。与此同时,其脂肪合成率也有所提升,表现为去novo脂质合成(DNL)和β-氧化率分别增加约2–3倍(图3c-d)。这一脂肪分解与合成并行的代谢循环,使脂肪组织能够更高效地处理过量脂肪酸,进而避免其在非脂肪组织中的异位沉积。
非典型适应性反应,
脂肪组织形成代谢缓冲机制
进一步分析发现,Lpcat3AKO小鼠的脂肪组织表现出一种非典型适应性反应,即脂肪分解与脂肪合成循环同时增强。这种代谢模式使脂肪组织具备了“代谢缓冲”功能,即通过快速分解和重新合成脂肪酸来消耗能量,从而减少脂肪酸在其他组织的堆积。实验结果显示,脂肪分解率在不同状态下均增加约3–5倍(图3a),而DNL和β-氧化率也显著上调约2–3倍(图3c-d)。这一机制不仅优化了脂肪组织对过量能量的处理能力,也解释了其在长期高脂饮食下仍能避免明显脂肪异位沉积的原因。基因表达分析进一步证实,与脂解及脂质合成相关的分子在AKO小鼠中显著上调(图4a-h),从分子层面支持了这一代谢循环假设。
长期适应性出现,
能量消耗增加带来肥胖抵抗性
值得注意的是,Lpcat3AKO小鼠在长期高脂饮食条件下不仅表现出胰岛素抵抗,还展现出对肥胖的抵抗性。研究表明,这与其脂肪组织内脂肪分解与合成循环增加所导致的能量消耗提升密切相关。实验数据显示,AKO小鼠能量消耗比对照组高出约20%(图5d-e)。在14周高脂饮食喂养后,AKO小鼠体重增加量比对照组减少约30%(图5a),脂肪质量下降约40%(图5b),脂肪细胞体积则缩小约30%(图5c)。这些数据一致表明,Lpcat3缺失导致脂肪组织在结构和功能上的长期适应性变化,从而显著提高能量消耗并赋予肥胖抵抗性。
总结
本研究通过基因敲除和饮食干预,揭示了PPARγ-LPCAT3轴在脂肪组织扩张和代谢中的关键作用,为肥胖及相关代谢性疾病的治疗提供了新的靶点。研究发现,饮食中的n-6多不饱和脂肪酸(n-6PUFAs)通过PPARγ-LPCAT3轴富集到脂肪细胞膜中,促进脂肪组织的健康扩张。这一机制提示,增加饮食中n-6PUFAs的摄入可能有助于预防肥胖和改善胰岛素敏感性。在临床实践中,建议患者增加富含n-6PUFAs的食物摄入,如亚麻籽油、核桃和深海鱼类,这些食物不仅有助于脂肪组织的健康扩张,还可能降低心血管疾病的风险。此外,LPCAT3的活性调控为开发新型抗肥胖药物提供了理论基础。通过调节LPCAT3的活性,可以影响脂肪细胞膜中的脂质组成,从而改善脂肪组织的扩张能力和代谢功能。未来的研究可以进一步探索LPCAT3抑制剂或激活剂在肥胖治疗中的应用。
此外,Lpcat3基因敲除(AKO)小鼠在长期高脂肪饮食喂养下表现出对肥胖的抵抗性,这可能是由于脂肪组织中脂肪分解与脂肪合成的循环增加,提高了能量消耗。这一发现提示,促进脂肪分解与脂肪合成的循环可能有助于提高能量消耗,从而达到减肥的效果。在临床实践中,建议患者通过增加运动量和调整饮食结构来促进脂肪分解与脂肪合成的循环,例如,增加有氧运动和力量训练,以及减少高脂肪、高糖食物的摄入。
参考文献
TOL MJ, SHIMANAKA Y, BEDARD AH, SAPIA Jet al.Dietary control of peripheral adipose storage capacity through membrane lipid remodelling. bioRxiv [Preprint]. 2024 Oct 29:2024.10.25.620374. doi: 10.1101/2024.10.25.620374. Update in: Nat Metab. 2025 Jul;7(7):1424-1442. doi: 10.1038/s42255-025-01320-y. PMID: 39554041; PMCID: PMC11565995.
“医学论坛网”发布医学领域研究成果和解读,供专业人员科研参考,不作为诊疗标准,使用需根据具体情况评估。
copyright©医学论坛网 版权所有,未经许可不得复制、转载或镜像
京ICP证120392号 京公网安备110105007198 京ICP备10215607号-1 (京)网药械信息备字(2022)第00160号